π API Introduction
This page has a quick introduction to our API reference specifications, with some details on the reports states and outcomes and the person/folderβs status.
Authentication π
Section titled βAuthentication πβAuthentication requires only the X-Api-Key header set up to your API key.
Reports states and outcomes
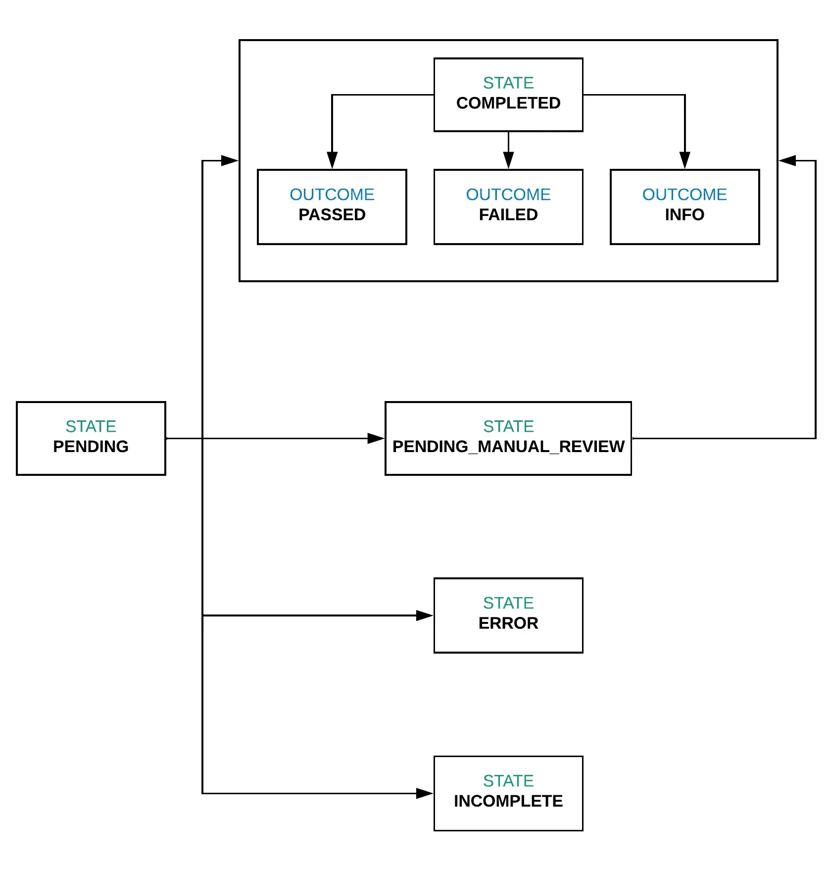
Section titled βReports states and outcomesβEvery report executed goes through a series of states until completion. Possible state values are PENDING, PENDING_MANUAL_REVIEW (if enabled), COMPLETED, ERROR and INCOMPLETE. Each state might have an outcome PASSED, FAILED or INFO.
For a deeper insight on how the reports work, you can check the Reports States Workflow diagram in our guides.
States π
Section titled βStates πβ| State | Description |
|---|---|
| PENDING | The first state of all reports when a person is created, updated or reports update is triggered. It means that the checks are being performed. |
| PENDING_MANUAL_REVIEW | Report is queued for Manual Review. It happens when automated checks have been performed, but the report needed a Manual Review (usually when there is a FAILED outcome from the automated checks). |
| COMPLETED | This state represents the report has completed all checks and should include a final outcome (PASSED or FAILED) or only the data requested (for reports with outcome BODY - no decision making). |
| INCOMPLETE | It means that the report was not able to complete for some reason: input provided was not valid or not found in the sources/databases, the data found was not enough to reach a final outcome under the rules provided. |
| ERROR | This state means something went wrong with the check: sources may have been down for too much time or an internal error at Emptorβs API has happened. |
Outcomes β
Section titled βOutcomes β β| Outcome | Description |
|---|---|
| PASSED | This outcome means that, under the rules provided by the customer (previously agreed upon or provided within the Create a Person request), no data was found to result in a FAILED outcome (e.g. no criminal records found). |
| FAILED | It means that, under the rules provided by the customer (previously agreed upon or provided within the Create a Person request), enough information was found to result in a FAILED outcome (e.g. criminal records found). |
| INFO | This outcome means that the report was requested as informational only and will be limited to return a set of data, not a decision making outcome like PASSED or FAILED. |
Folder Status π§Ύ
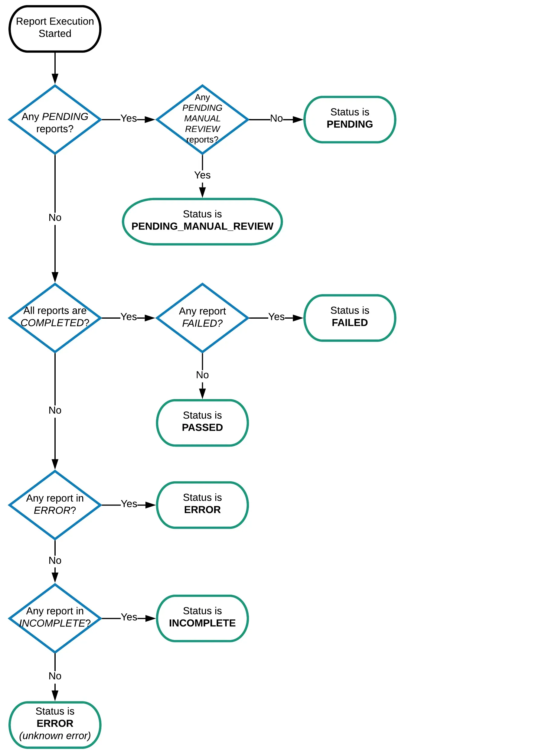
Section titled βFolder Status π§ΎβThe folder is, basically, the aggregate of all the reports enabled for a given Person. Unlike the reports, which have state and outcome, the folder only has a status which includes values both from the reports states and outcomes as described below.
The folder status is the same as the Person status, which you can retrieve by making a request to the Get a Person Status endpoint.
For a deeper insight on how the Folders work, you can check the Folders Status Workflow chart in the Guides.
| Status | Description |
|---|---|
| PENDING | When all reports are in state PENDING. |
| PENDING_MANUAL_REVIEW | When there are reports in PENDING_MANUAL_REVIEW state. |
| PASSED | When all reports are in state COMPLETED and at none of them resulted in a FAILED outcome. |
| FAILED | When all reports are in state COMPLETED and at least one of them resulted in a FAILED outcome. |
| INCOMPLETE | When there are no reports in ERROR state, but at least one of them is in state INCOMPLETE. |
| ERROR | When at least one report is in ERROR state or if there was a problem computing the status. |
Report Status Flow
Section titled βReport Status FlowβFor every report executed, it passes through a series of states until completion.
Those states are PENDING, PENDING_MANUAL_REVIEW (if enabled), COMPLETED, ERROR and INCOMPLETE.
Each state might have an outcome PASSED, FAILED or INFO.
You can see the transition between states in the following diagram.

Folder Status Flow
Section titled βFolder Status FlowβAfter creating a person, updating a person, or triggering reports update, the folder status logic can be determined with the following diagram.

Weβre here to help! πββοΈ
Section titled βWeβre here to help! πββοΈβIf you have any questions, you can still contact us at support@emptor.io π§.